【请登录】【免费注册】

首页亚游会官网技术产品供应二手培训展会物流维修求购招商招标招聘企业

产品

搜索
产品信息产品筛选产品类型大全供应信息求购信息二手设备生产销售企业
您的位置:亚游会官网 >产品信息 >产品详情

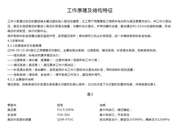
厂家直接发货矿用水切割机、化工水切割机 矿用水切割机

厂家直接发货矿用水切割机、化工水切割机 矿用水切割机

价格:20000元浏览:1249次联系:经理 / 17853779176 / 0537-5911666企业:山东宇豪工贸有限公司留言店铺收藏


电话:17853779176

此会员其它产品

业务咨询:932174181   媒体合作:2279387437    24小时服务热线:15136468001 亚游会官网 - 全面、科学的机械行业免费发布信息网站 Copyright 2017 PGJXO.COM 豫ICP备12019803号